什么是单点登录系统?用nodejs怎么实现?
什么是单点登录系统?用nodejs怎么实现?下面本篇文章给大家介绍一下使用node实现单点登录系统的方法,希望对大家有所帮助!

单点登录SSO(Single Sign On),就是把2个及以上的业务系统中的登录功能剥离出来,形成一个新的系统,做到一次登录后在任意的业务系统中都无需登录的效果。
一. 基础知识
1.1 同源策略
源 = 协议 + 域名 +端口
以 http://www.a.com 为例:
https://www.a.com ❌(协议不同)
http://www.b.com ❌(域名不同)
http://www.a.com:3000 ❌(端口不同)
同源策略是浏览器的行为,它通过确保应用下的资源只能被本应用访问,来保证安全。
1.2 会话机制
由于http协议是无状态协议(客户端和服务器端数据交换完毕,会关闭连接,下次请求重新建立连接),但我们需要做记住密码等功能时,很明显需要将会话记录下来。
常用的会话跟踪就是cookie和session,简单的理解它们就是可以存放key,value的数据结构,区别在于cookie保存在客户端,session保存在服务器端。
二. 单点登录
1. 同父域SSO
同父域,如www.app1.aaa.com,www.app2.aaa.com这两个服务器都是在.aaa.com的父域名。
默认情况下,两个服务器下页面之间的cookie是互相访问不到的。
但是我们可以通过设置cookie的domain属性为共通的父域名,使得两个服务器下页面之间的cookie可以相互访问到。
router.get('/createCookie', async (ctx, next) => {
ctx.cookies.set('username', '123', {
maxAge: 60 * 60 * 1000,
httpOnly: false,
path: '/',
domain:'.a.com' //设置domain为共通的父域名
});
ctx.body = "create cookie ok"})router.get('/getCookie', async (ctx, next) => {
let username=ctx.cookies.get('username')
if (username){
ctx.body=username }else{
ctx.body='no cookie'
}
})
2. 跨域SSO
当我们的域名为www.a.com,www.b.com时,无论怎样设置domain都没用了。
那么就要想办法将身份凭证(token)写入到所有域的cookie中。
2.1 跨域写cookie
2.1.1 利用< script />标签跨域写cookie(jsonp)
在http://www.a.com/index.js中直接向https://www.c.com:3000/sso直接发送网络请求,是无法跨域写入cookie的。
<script>
$.ajax({
url: 'https://www.c.com:3000/sso?key=username&value=123',
method: 'get',
})
</script>但是我们可以通过< script />标签发起跨域请求,写入cookie
<script src="https://www.c.com:3000/sso?key=username&value=123"></script>
或者使用jquery jsonp的方式发起跨域请求,写入cookie,这种方式的原理也是通过< script />标签能够跨域实现的。
$.ajax({
url: 'https://www.c.com:3000/sso?key=username&value=123',
method: 'get',
dataType:'jsonp'
})这样通过<script/>标签就实现了往www.a.com中写入了domain为www.c.com的跨域cookie.

后端
const options = {
key: fs.readFileSync(path.join(__dirname, './https/privatekey.pem')),
cert: fs.readFileSync(path.join(__dirname, './https/certificate.pem')),
secureOptions: 'TLSv1_2_method' //force TLS version 1.2
}
var server = https.createServer(options,app.callback()); //只能使用https协议写cookie
router.get('/sso', async (ctx, next) => {
let {
key, value
} = ctx.request.query
ctx.cookies.set(key, value, {
maxAge: 60 * 60 * 1000, //有效时间,单位毫秒
httpOnly: false, //表示 cookie 是否仅通过 HTTP(S) 发送,, 且不提供给客户端 JavaScript (默认为 true).
path: '/',
sameSite: 'none', //限制第三方 Cookie
secure: true //cookie是否仅通过 HTTPS 发送
});
ctx.body = 'create Cookie ok'
})注意:
浏览器未写入cookie报错
his set-cookie was blocked due to http-onlyhttp-only:表示 cookie 是否仅通过 HTTP(S) 发送,, 且不提供给客户端 JavaScript (默认为 true).
所以要将httpOnly设置为false.
浏览器未写入cookie报错
this set-cookie was blocked due to user preference这个真的坑,因为我是无痕模式打开的浏览器,但是chrome浏览器默认无痕模式下禁用第三方cookie,修改为允许所有cookie就行了.

浏览器未写入cookie报错this set cookie was blocked because it has the SameSite attribute but Secure not set
需要设置sameSite和secure属性
浏览器未写入cookie报错server error Error: Cannot send secure cookie over unencrypted connection
这个我觉得是koa框架写cookie的限制吧,它只能支持https写cookie…,于是我把www.c.com改为了https服务器.
2.1.2 p3p协议头实现IE浏览器跨域
上面说的jsonp的方式在chrome浏览器中完美运行,但是IE浏览器对于cookie更加严格,只用上面方式无法写入cookie,解决办法就是加上p3p的响应头。
router.get('/sso', async (ctx, next) => {
let {
key, value
} = ctx.request.query
ctx.cookies.set(key, value, {
maxAge: 60 * 60 * 1000, //有效时间,单位毫秒
httpOnly: false,
path: '/',
sameSite: 'none',
secure: true
});
ctx.set("P3P", "CP='CURa ADMa DEVa PSAo PSDo OUR BUS UNI PUR INT DEM STA PRE COM NAV OTC NOI DSP COR'") //p3p响应头
ctx.body = 'create Cookie ok'
})2.1.3 url参数实现跨域信息传递
访问http://www.c.com:3000/createToken?from=http://www.a.com/createCookie
www.c.com上生成token后将url重写,带上token,重定向到www.a.com
router.get('/createToken', async (ctx, next) => {
let { from } = ctx.request.query
let token = "123";
ctx.response.redirect(`${from}?token=${token}`)
})www.a.com上从url上获取token,存入cookie
router.get('/createCookie', async (ctx, next) => {
let { token } = ctx.request.query
ctx.cookies.set('token', token, {
maxAge: 60 * 60 * 1000, //有效时间,单位毫秒
httpOnly: false,
path: '/',
});
ctx.body = 'set cookie ok'
})这样就实现了跨域信息的传递.与上面的方式不同,这种方法只是单纯的http请求,适用于所有浏览器,但是缺点也很明显,每次只能分享给一个服务器。

2.2 跨域读cookie
2.2.1 利用< script />标签跨域读cookie(jsonp)
之前2.1.1利用< script />标签在www.a.com中写入了www.c.com的cookie(username,123),现在想要www.a.com请求的时候携带上www.c.com的cookie,也就是说要跨域读cookie.
其实也是同样的方法,在www.a.com上利用< script />跨域访问访问www.c.com,会自动的带上domain为www.c.com的cookie。
www.a.com/index.js
<script src="https://www.c.com:3000/readCookie"></script>
www.c.com
router.get('/readCookie', async (ctx, next) => {
let username = ctx.cookies.get('username')
console.log('cookie', username)
})
可以看到读取到了存储在www.a.com里面domain为www.c.com的cookie.
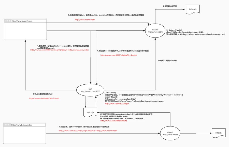
3. nodejs实现单点登录系统实战

效果如图所示:
第一次访问www.a.com首页
跳转到www.c.com:3000登录页面,登录成功后跳转www.a.com首页
再次访问www.a.com首页,无需登录直接跳转
访问www.b.com首页,无需登录直接跳转
源码: https://github.com/wantao666/sso-nodejs
详细设计:

本文网址:https://www.zztuku.com/detail-13902.html
站长图库 - 什么是单点登录系统?用nodejs怎么实现?
申明:本文转载于《CSDN》,如有侵犯,请 联系我们 删除。








您还没有登录,请 登录 后发表评论!
提示:请勿发布广告垃圾评论,否则封号处理!!